Views: 0 Author: Site Editor Publish Time: 2025-12-20 Origin: Site
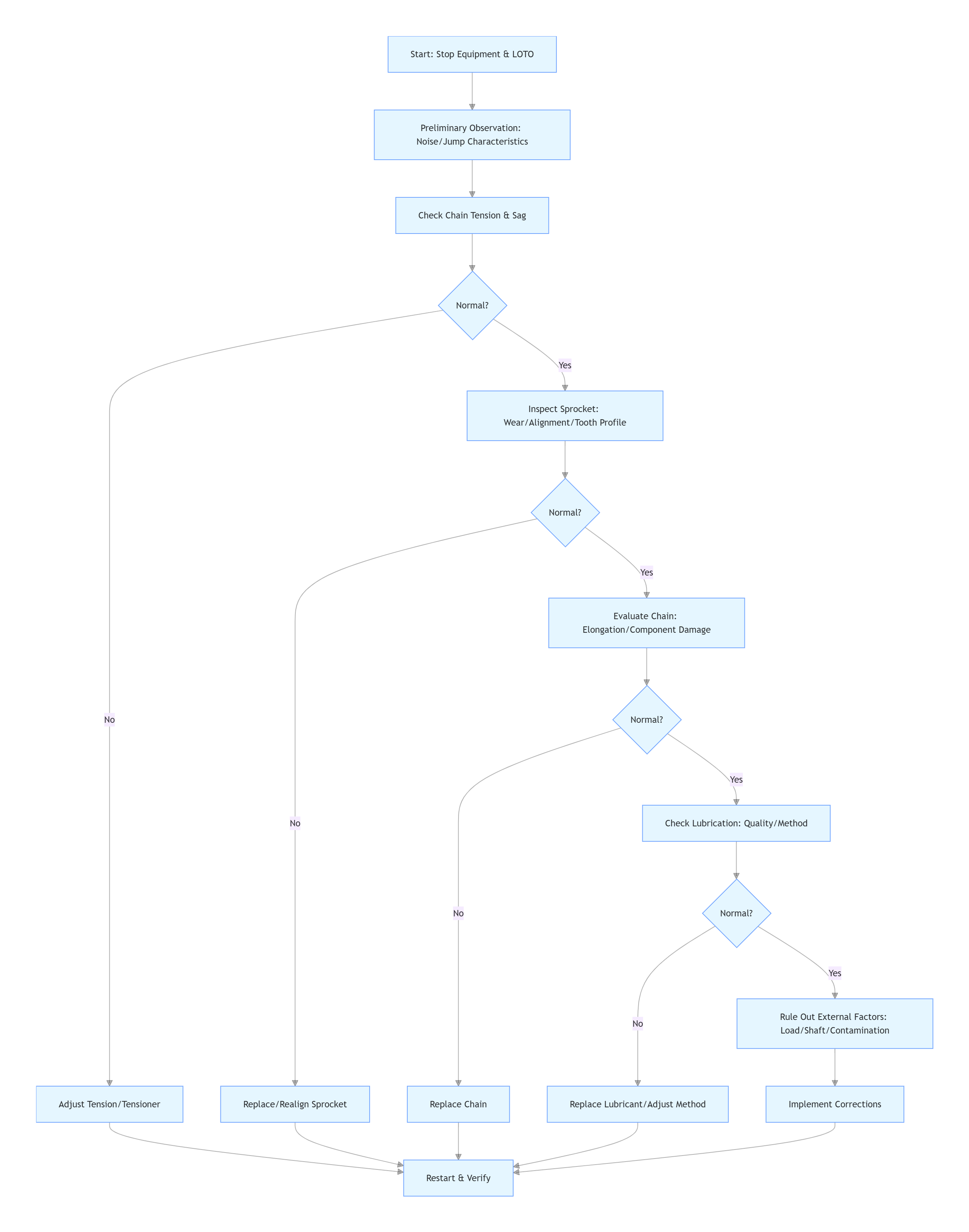
When chain jump or abnormal noise occurs during operation, it indicates potential issues with meshing accuracy, load distribution, lubrication, or component wear in the chain-sprocket system. Below is a systematic troubleshooting process (from simple to complex) with technical details, verification methods, and solutions, aligned with international standards (ISO 606, ANSI B29.1):

Noise characteristics: Distinguish between "metallic impact noise" (jump/ misalignment), "squeaking friction noise" (lubrication deficiency), or "rattling noise" (loose components).
Jump frequency: Occurs at low speed/high load, high speed, or specific sprocket positions (indicates localized issues).
Visual cues: Chain slack, sprocket tooth damage, oil leakage, or debris between meshing surfaces.
Measure sag: For horizontal transmission, the ideal chain sag is 1%~2% of the center distance (e.g., center distance = 1000mm → sag = 10~20mm). For vertical transmission, sag should be ≤0.5% (to prevent jump).
How to measure: Apply a mid-span load (≈10% of the chain’s static load) and use a ruler to check vertical displacement.
Verify tensioner functionality: If equipped with an automatic tensioner (spring-loaded or hydraulic), check for jamming, spring fatigue, or oil pressure loss. Manual tensioners should be adjusted to the specified torque.
If too loose: Tighten the tensioner or adjust the center distance (move the motor/base outward). For fixed center distances, install an idler sprocket.
If too tight: Loosen the tensioner to reduce stress (over-tightening causes bearing damage and accelerated chain wear).
Tooth wear check:
Use a caliper to measure tooth thickness: Replace the sprocket if wear exceeds 10% of the original tooth thickness (ISO 606 standard) or if "hooked teeth" (wear on the trailing edge) are visible.
Check for tooth chipping, cracking, or plastic deformation (common in impact load scenarios).
Sprocket alignment:
Parallelism: Use a straightedge or laser aligner to ensure the two sprockets’ end faces are parallel (error ≤0.1mm/m). Misalignment causes the chain to "climb" the sprocket teeth (jump) and uneven wear.
Coaxiality: Verify that the sprocket is concentric with the shaft (runout ≤0.2mm). Runout can be measured with a dial indicator while rotating the shaft.
Tooth profile matching: Ensure the sprocket tooth profile matches the chain standard (e.g., ISO 606 for metric chains, ANSI B29.1 for imperial chains). Non-standard profiles (e.g., worn or custom-machined teeth) cause poor meshing.
Replace worn/damaged sprockets (always replace sprockets and chains as a set to ensure optimal meshing).
Realign sprockets using shims (for parallelism) or re-mount the sprocket (for coaxiality).
Use sprockets with hardened teeth (HRC 45~55) for heavy-load/high-speed applications to reduce wear.
Chain elongation measurement:
Measure the pitch of 10 consecutive links: Replace the chain if elongation exceeds 3% of the nominal pitch (ANSI B29.1) or 2% for precision transmission (e.g., automated production lines).
Formula: Elongation rate = [(Measured pitch × 10) - (Nominal pitch × 10)] / (Nominal pitch × 10) × 100%.
Component damage check:
Inspect link plates for cracks (use a magnifying glass or ultrasonic tester for hidden cracks).
Check rollers and bushings for seizing (rotate rollers manually; seized rollers cause friction noise and uneven wear).
Verify cotter pins/snap rings for looseness or loss (common in multi-strand chains).
Replace elongated/damaged chains (avoid mixing old and new chains, as pitch differences cause jump).
For seized rollers/bushings: Disassemble and clean (if mild) or replace the chain (if severe).
Ensure proper chain storage (avoid kinking or corrosion) before installation.
Lubricant condition:
Check if the lubricant is clean (no metal particles, dust, or water contamination) and has the correct viscosity (e.g., ISO VG 68~150 for medium loads/speeds).
Verify lubricant coverage: The chain’s hinges, rollers, and meshing surfaces should have a uniform oil film (no dry spots).
Lubrication method effectiveness:
For high-speed operation (>3m/s): Ensure 喷油润滑 (oil injection) is functioning (no clogged nozzles, sufficient oil pressure).
For low-speed operation: Check if manual/drip lubrication is performed at the specified intervals (e.g., every 200 operating hours).
Replace contaminated lubricant with a chain-specific oil (containing extreme pressure additives to reduce wear).
Adjust lubrication frequency/method: Increase oil flow for high loads/speeds; use oil bath lubrication for enclosed systems.
For harsh environments (dust/corrosion), use dry lubricants (e.g., PTFE-based sprays) or sealed chain units.
Symptom: Jump occurs only under overload or high speed (exceeds the chain’s rated dynamic load or critical speed).
Troubleshooting: Check if the actual load exceeds the chain’s capacity (use the formula \(P_{act} = P_{static} \times K_d \times K_i\) to verify).
Solution: Upgrade to a higher-strength chain (e.g., multi-strand chains) or reduce operating speed/load (install a gear reducer).
Symptom: Noise/jump after exposure to dust, debris, or corrosive media (particles enter meshing surfaces, causing jamming).
Troubleshooting: Inspect for debris between chain links and sprocket teeth; check for rust on chain components.
Solution: Clean the chain-sprocket system with a degreaser (avoid high-pressure water, which can displace lubricant); install protective covers to prevent contamination.
Symptom: Noise originates from the shaft bearing (not the chain) and causes sprocket misalignment.
Troubleshooting: Check bearing play (excessive play leads to shaft runout) and lubrication (seized bearings cause uneven sprocket rotation).
Solution: Replace worn bearings; re-align the shaft to ensure concentricity with the sprocket.
No chain jump during full-load operation.
Noise levels are within the normal range (use a sound level meter: ≤85dB for industrial chains).
Chain tension and lubrication remain stable after 1~2 hours of operation.

Conduct weekly visual inspections (tension, wear, lubrication) for heavy-load/high-speed systems.
Follow the manufacturer’s maintenance schedule (e.g., chain replacement every 5000~10000 operating hours, depending on 工况).
Use matching chain-sprocket sets (avoid mixing brands/types, as pitch tolerances vary).
For critical applications (e.g., automated production lines), install condition monitoring sensors (vibration/acoustic sensors) to detect issues early.